南山中心•天源华府售楼处电话南山中心•天源华府官方网站-南山中心•天源华府营销中心欢迎您-楼盘详情-最新价格-户型图-容积率※最新售楼处AI*豆包
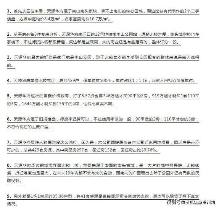
扫描到手机,新闻随时看
扫一扫,用手机看文章
更加方便分享给朋友
详情咨询/预约看房热线:400 032 8066【售楼中心】
★售楼中心——欢迎来电预约尊享Vip一对一销售专业讲解服务!
▼Vip贵宾置业====欢迎来电预约尊享内部折扣====匠心钜制恭迎品鉴
预约看房/咨询热线:400 032 8066【售楼中心】
开发商售楼处咨询
南山中心•天源华府售楼处电话:400 032 8066(首页认证)
南山中心•天源华府售楼处电话:400 032 8066(售楼中心)
南山中心•天源华府售楼处电话:400 032 8066(楼盘认证)
楼盘项目全面介绍,本电话为开发商提供线上售楼电话,楼盘最低价格和最新优惠折扣,包含楼盘简介、售楼电话、小区户型图片、营销中心位置、区位优势、交通、周边商业配套、户型图等楼盘详情
预约看房/咨询热线:400 032 8066【售楼处】
预约来访尊享优惠,案场内部销售人员,一对一热情服务,让您用专业眼光去买房!

南山中心•天源华府
双地铁12/21号线中山公园站
家楼下49万㎡中山公园
【折后总价区间】
约90m²:约727-772万
约110m²:约891-1039万
约111m²:约1057-1098万
约155m²:约1617-1734万
约186m²:约1960-2143万
项目区域及楼盘介绍
天源华府,位于南山区南头街道南山大道与玉泉路交汇处西侧,项目紧挨着中山公园,从大区位来看,天源华府西南侧靠近南山前海,东侧是南山高新科技园,南侧是南山中心区,12号地铁线“中山公园站”就在家楼下,该项目原是土木公司西岭股份合作公司还返用地项目。

天源华府,总占地面积约1.61万㎡,总建筑面积约7.72万㎡,计容建筑面积约4.79万㎡,容积率3.05,绿化率32.61%,共由3栋33-35层住宅组成,其中1栋1单元住宅35F/3梯5户,1栋2单元住宅33F/2梯4户,1栋3单元住宅34F/3梯6户。
总规划429套房源,其中商品房297套,回迁房132套,地下室有2层,停车位500个(车位比1:1.16)。
基础信息
1、开发商:深圳市乾富控股有限公司
2、物业公司:深圳市华源物业
3、物业管理费:6.9元/㎡
4、总占地面积:1.61万/㎡
5、总建筑面积:7.72万/㎡
6、容积率:3.05
7、绿化率:32.61%
8、产权年限:2018年10月16日-2088年10月15日(70年)
9、总户数:429户,其中商品房297户
10、总栋数及楼高:3栋,33-34-35层。
11、梯户比:2梯4户/3梯5户/3梯6户
12、车位数:500个
13、车位占比:1:1.6
14、交楼时间:2026年7月28日
15、交楼标准: 精装
项目周边配套
地铁配套:12号地铁线“中山公园站”D出口,就在天源华府楼下,无缝对接;另规划在建有20号地铁线“南头古城站”距离约600米,该线路全长约24.9公里,设站11座,时速120公里,2站可到南山高新园。
教育配套:根据2024年南山区教育局学区划分,天源华府小学初中学区划分在南头城学校,该校原是南头城小学,在2018年原地重建,建制升级为1所九年制公办学校,在2021年秋季结束借址办学,重新回到新校区,现有42个教学班。
商业配套:周边约1公里范围内有南山欢乐颂,天虹商场,缤纷商业中心,约3公里范围内有华润万象天地,山姆会员店,商业氛围整体还是相对浓厚。
公园配套:中山公园,是深圳市唯一以“孙中山”先生名字命名的公园,占地49万㎡,历史悠久,里面还有一段古城墙,里面有上百年名木古树32课,观光树种200多种,近6万㎡的疏林草地,近3万㎡的人工湖区。
项目现状
据小编了解,天源华府主体已经接近封顶,该项目主体工程是在2022年10月20日获得动工许可证,原计划在2024年6月16日竣工,按现在这个进度来看,施工进度是比较缓慢的。
南山南头,天源华府于2024年11月26日取证,本次推出1栋1-3单元,共297套房源,面积有77-90㎡的2房2厅1卫,109-111㎡的3房2厅2卫,153㎡的4房2厅2卫,186㎡的4房2厅2卫户型,备案均价10.8万/㎡,备案单价9.64-13.16万/㎡,总价在778-2946万/套!,计划在2026年7月28日带精装交房。
天源华府是目前南头古城板块唯一在售的住宅新盘,紧靠中山公园,楼下就是12号线中山公园地铁站,以及南头城学校。

据小编了解,天源华府将在11月29日开始线下登记,12月6日正式开盘选房,本次开盘打出了冻资94折*准签96折*开盘98折*董事长特批97折优惠,综合下来约8.57折优惠,折后均价9.25万/㎡,折后单价8.26-11.21万/㎡,总价在667-2051万/套。
76㎡的2房2厅1卫,折后总价667-683万/套,单价8.69-8.91万/㎡。
90㎡的2房2厅1卫,折后总价746-790万/套,单价8.26-8.75万/㎡。
110㎡的3房2厅2卫,折后总价919-1131万/套,单价8.42-10.21万/㎡。
153-157㎡的4房2厅2卫,折后总价1644-1761万/套,单价10.6-11.21万/㎡。
186㎡的4房2厅3卫,折后总价1986-2051万/套,单价10.66-11.01万/㎡。
下面小编还特意做了份天源华府全套的备案价格,供大家参考,楼盘折扣随时会变动,如果需要该楼盘最新的折扣体系,最新的栋数房号销控表,以及全套的房号折后价格表,都可以联系小编。

项目平面图
项目户型介绍
90㎡的2房2厅1卫,设计的是竖厅格局,进门入户玄关,客厅3.9米开间,LDKB一体化设计,2个卧室分别做到了主卧13.86㎡/次卧10.23㎡(包含墙体飘窗),L型厨房,卫生间干湿分离,得房率约79.24%(不含赠送),西南朝向。
110㎡的3房2厅2卫,A户型,设计的是竖厅格局,客厅3.9米开间,LDKB一体化设计,三开间朝南,3个卧室分别做到了主卧15.95㎡/次卧12.6㎡/次卧9.18㎡(包含墙体飘窗),L型厨房还带1个小生活阳台,卫生间干湿分离,得房率约79.24%(不含赠送),阳台进深2.05米,西南向。
110㎡的3房2厅2卫,B户型,设计的是竖厅南北通透格局,进门入户玄关,客厅3.9米开间,LDKB一体化设计,动静分区,3个卧室分别做到了主卧16㎡/次卧12.3㎡/次卧9.56㎡(包含墙体飘窗),L型厨房还带1个小生活阳台,卫生间干湿分离,得房率约79.24%(不含赠送),东北朝向。
111㎡的3房2厅2卫,仅1栋2单元D户型,设计的是竖厅南北通透格局,板楼设计,客厅4米开间,LDKB一体化设计,三开间朝南,3个卧室分别做到了主卧13.88㎡/次卧11.1㎡/次卧9.99㎡(包含墙体飘窗),L型厨房还带1个小生活阳台,卫生间干湿分离,得房率约78.83%(不含赠送),西南朝向。
155㎡的4房2厅2卫,F户型,设计的是竖厅南北通透格局,双阳台,进门入户玄关,LDKB一体化设计,动静分区,四开间朝南,L型厨房还带1个小生活阳台,卫生间干湿分离,得房率约78.72%(不含赠送),客厅阳台主朝西南向。
186㎡的4房2厅3卫,仅1栋2单元E户型,设计的是横厅双阳台格局,板楼设计,进门入户玄关,客餐厅7.5米开间,LDKB一体化设计,三开间朝南,双套房设计,4个卧室分别做到了主卧23.65㎡/次卧17.55㎡/次卧12㎡/次卧8.1㎡(包含墙体飘窗),中西厨房设计,卫生间干湿分离,得房率约78.83%(不含赠送),西南朝向。
综合测评:
南山中心•天源华府售楼处电话:400 032 8066(楼盘认证)
楼盘项目全面介绍,本电话为开发商提供线上售楼电话,楼盘最低价格和最新优惠折扣,包含楼盘简介、售楼电话、小区户型图片、营销中心位置、区位优势、交通、周边商业配套、户型图等楼盘详情
预约看房/咨询热线:400 032 8066【售楼处】
预约来访尊享优惠,案场内部销售人员,一对一热情服务,让您用专业眼光去买房!
免责声明:本宣传资料不构成邀约邀请,对周边、政府规划、商业配套、教育资源、投资前景等数据和图文仅为提供相关信息,该信息以政府最终批文为准,开发商不对此作任何承诺。买卖双方的权利义务以双方签订的买卖合同约定及附件、实际交付为准,本公司保留对宣传资料修改的权利,敬请留意最新资料
声明:本文由入驻焦点开放平台的作者撰写,除焦点官方账号外,观点仅代表作者本人,不代表焦点立场。
