云海臻府售楼处电话【云海臻府】首页网站|云海臻府营销中心【预约电话】最新房价动态_户型_楼盘详情-容积率@售楼处最新发布【2025%11%20】
扫描到手机,新闻随时看
扫一扫,用手机看文章
更加方便分享给朋友
✽✽✨深圳_云海臻府✨✽✽
✽✽✨✨云海臻府售楼处电话:400-055-9697【☎☎售楼处电话已认证】✨✨✽✽
✽✽✨云海臻府开发商电话:400-055-9697【☎☎开发商电话已认证】✨✽✽
✽✽✨✨云海臻府营销中心电话:400-055-9697【☎☎营销中心电话已认证】✨✨✽✽
✽✽✨云海臻府销售中心电话:400-055-9697【☎☎销售中心电话已认证】✨✽✽
✨☞☞Vip贵宾置业==欢迎来电预约尊享内部折扣===匠心钜制恭迎品鉴☜☜✨
01
云海臻府
基础资料🔻开发商:深圳市臻海置业有限公司
🔻地址:深圳市宝安区沙福路与展景路交汇处
🔻占地面积:2.96万㎡
🔻总建面:16.2万㎡
🔻产权:70年(21-91年)
🔻交楼时间:25年6月
🔻总户数:1448户(可售744户,自持560户,安居144户)
🔻面积:89㎡3房108-117㎡4房2卫
🔻车位比:1000个
🔻梯户比:2梯6户
🔻交楼标准:精装
🔻物业公司:第一太平戴维斯物业
🔻物业管理费:3.9元/㎡
🔻容积率:4
🔻绿化:40%
🔻建筑类型:住宅
🔻层高:3米
🔻使用率:78%
🔻楼层高:32层
🔻栋数:4栋
🔻水电:民水民电
🔻学校:自带幼儿园,会展中心学校,茭塘小学,和一学习,沙井中学,荣根学校
2
平面•户型图
03
区域•地段
【高定位】黄金内湾+大前海,世界湾区未来20年主战场,集结全球才智精英,承接产业集聚经济,造就湾区下一个中心。
前海合作区扩大到约120.56平方公里,会展新城及海洋新城片区凭借双核规划优势,总投资超千亿元将直接撬动连通前海万亿规模经济带,将成为粤港澳大湾区新的经济增长极。
【双规划】会展新城+海洋新城双重价值辐射,执掌湾区的厚实产业基底
全球最大国际会展中心,百场展贸赋能,聚合千万人流及千亿效益。总占地面积约148万㎡,相当于1/3福田,距离项目仅1km,直接承接会展新城发展利好。
03
交通配套
【畅交通】五维交通,双地铁口,湾区1小时经济圈
轨:4大地铁线。12号线+20号线双地铁口,11号线和18号线(规划),直达大前海、宝中、南山科技园、福田中心。
海:1大国际码头。目前区域内有福永港澳码头。
陆:3大高速的交通路网。宝安大道、107国道通、京港澳高速、深圳外环高速连接大湾区生活圈。
空:1大国际机场。宝安国际机场T3航站楼连通世界各地。
铁:1条穗莞深城际。连接广州、东莞和深圳三大超级城市的城际铁路
05
休闲•生态
西部最大生态旅游区海上田园:占地面积约163万平方米,“国家4A级综合景区 ”、“世界级梦幻水乡”,定位粤港澳大湾区生态绿核、国际会展中心高端度假区
会展中央公园:有东方曼哈顿高线公园之称1.6公里线型空中花园,本项目东瞰“会展河”景观带(已动工),由深圳市政院&AECOM联合设计“深圳塞纳河”
06
商业•配套
约32万平会展商圈、约10万平冰雪主题商街、约18万平京基百纳商圈、约10万平新沙天虹购物中心、16.4万平海岸城商圈。
07
学校 医疗
项
小学学区:茭塘小学、和一学校小学部;初中学区:沙井中学(72个班,宝安区一级学校)、荣根学校(公办九年一贯制学校、省一级学校)。
直线距离5公里内3家医院,深圳市中西结合医院(三甲)、宝安区沙井壆岗医院、深圳万丰医院。
08
小区•品质
臻美宅】全龄可享的理想生活体验,会展海洋城稀缺住宅产品
国际现代化外立面:通过局部石材、铝板搭配,设计简洁现代化的外立面,组成高低错落的城市天际线。
🌲主题园林:约40%绿化率公园社区,匠筑全龄化生活主场。
🏕架空层:打造自然与人和谐共生,含休闲茶棋、睦邻乐园、运动健身、童梦乐园等功能
强实力】千亿国企特区建发集团,具有全国示范性作用的新型城市发展综合运营商
🏅特区建发集团作为深圳国企,精耕深圳十余载,成功打造及运营了西丽留仙洞的创智云城、光明凤凰城的乐府广场等优质标杆项目,秉承“引领产城人融合,促进新型城市发展”使命,致力成为在全国具有示范作用的新型城市发展综合运营商,真正践行了服务城市的初心使命和责任担当。
🏅特区建发集团统筹打造的海洋新城与云海臻府的双向联动,也是产业、居住与配套三要素的有机结合,将为区域升级提供源源不竭的动力,对促进产城融合的良性循环与长远发展有着深远意义。
🏅2022年深圳市房地产开发企业综合实力十强
深圳住建局发布《关于进一步优化房地产政策的通知》,从分区优化住房限购政策、调整企事业单位购买商品住房政策、提升二手房交易便利化3个方面进一步优化深圳的房地产政策。
政策总结
深圳此次限购政策分区调整,主要调整的区域是:盐田、宝安(不含新安、西乡街道)、龙岗、龙华、坪山、光明、大鹏。



1、上述区域内,非深户购房社保/个税缴纳年限由此前的3年,缩短至1年。
2、上述区域内,有2个及以上未成年子女的深户家庭,允许多买1套住宅,即深户多子女家庭最多可买3套。
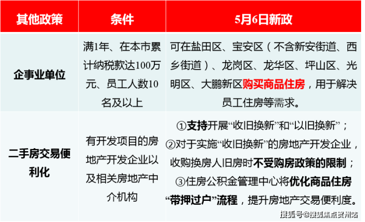
3、同时满足设立年限满1年、在本市累计缴纳税款金额达100万元人民币、员工人数10名及以上条件的企事业单位,可在上述区域内购买商品住房,用于解决员工住房等需求。
1
1.放宽非核心区的社保缴纳要求,多孩家庭增加1套购房名额
《通知》指出,将在除罗湖、福田、南山以及宝安部分区域外,放开住房限购政策。即在盐田区、宝安区(不含新安街道、西乡街道)、龙岗区、龙华区、坪山区、光明区、大鹏新区范围内:
·个人所得税、社会保险的缴交满一年(原为3年)的非深圳户籍居民家庭及成年单身人士(含离异)限购1套住房;
·有两个及以上未成年子女的深户居民家庭在执行现有住房限购政策的基础上,可再购买1套住房。
2
2.恢复企业购房
《通知》指出,同时满足设立年限满1年、在深圳累计缴纳税款金额达100万元人民币、员工人数10名及以上条件的企事业单位,可在盐田区、宝安区(不含新安街道、西乡街道)、龙岗区、龙华区、坪山区、光明区、大鹏新区购买商品住房,用于解决员工住房等需求。
3
3.政府首次出面支持“以旧换新”
《通知》指出,支持在本市有开发项目的房地产开发企业以及相关房地产中介机构开展商品住房“收旧换新”和“以旧换新”工作。
对于实施“收旧换新”的房地产开发企业,收购换房人旧房时不受本市关于企事业单位、社会组织等法人单位购房政策的限制。市住房公积金管理中心将提供房屋交易便民服务,优化商品住房“带押过户”流程,提升房地产交易便利度。
个人观点:
对于深圳的分区解锁,颇为类似北京的五环新政,只不过深圳的力度更大,不仅调了非本市户籍居民的社保要求,还放开了本市户籍居民在解锁区域的“第三套”需求。
而北京发布五环新政后,楼市反应相当迟钝,哪怕北京如今的成交重点区域就是北五环、昌平南、西边石景山、南边亦庄、东北边的顺义;
那么深圳呢?深圳这次解锁的区域,除了少部分区域(如深圳北、红山、宝安沙井)属于热点区域,其他都不是深圳楼市的重点。
显然,深圳的这一波操作,其核心是为了远郊去库存,引导客户往周边而非核心区走。
但问题是,罗湖区一向老旧,在2020年以前的房价走势甚至不及龙华,为何也被划作3年核心区了呢?
其次,当前深圳楼市,绝大多数购房者不买房不是因为社保年限和首付资金不够,而是信心不足,需要超预期的新政来支撑。
但很显然,哪怕深圳解锁的力度大,个人觉得新政也并未超预期。深圳楼市,仍然任重道远。
✽✽✨深圳_云海臻府✨✽✽
✽✽✨✨云海臻府售楼处电话:400-055-9697【☎☎售楼处电话已认证】✨✨✽✽
✽✽✨云海臻府开发商电话:400-055-9697【☎☎开发商电话已认证】✨✽✽
✽✽✨✨云海臻府营销中心电话:400-055-9697【☎☎营销中心电话已认证】✨✨✽✽
✽✽✨云海臻府销售中心电话:400-055-9697【☎☎销售中心电话已认证】✨✽✽
✨☞☞Vip贵宾置业==欢迎来电预约尊享内部折扣===匠心钜制恭迎品鉴☜☜✨
声明:本文由入驻焦点开放平台的作者撰写,除焦点官方账号外,观点仅代表作者本人,不代表焦点立场。
