新世界临海揽山售楼处-新世界临海揽山(深圳)2025首页网站-户型图/价格/户型/容积率
扫描到手机,新闻随时看
扫一扫,用手机看文章
更加方便分享给朋友
顶级公区配置:
酒店式分栋入户大堂、台地式园林、森林游泳池、网球练习场,多层停车库,泊车无忧。
顶奢品质用材:
采用国际一流的顶级材料,打造建筑由表及里的各个空间。铝板外立面、威克纳系统门窗,造就百年不落伍的经典建筑。
一线城市,核心地段
项目位于湾区四区叠加板块——蛇口豪宅区,区域 汇聚了80家总部企业,愈25家世界500强。作为深圳豪宅制高点之一,云集了恒裕滨城、半岛城邦、双玺等一众20-40万/平的顶豪,价值前景极具想象。
住宅产品
112㎡3房2厅2卫
114-117㎡3房2厅2卫南向海景
114-119㎡3房2厅2卫南北通透 观山眺海
237-239㎡4+1房3厅3卫全南向 阔绰海景房
甄选户型
建面约287㎡5+1房
交通配套:公共交通方面,临近地铁站有水湾站、海上世界站、花果山站。其中水湾站为地铁2/8号线单线站、海上世界站为地铁2/8号线和12号线的换乘站,花果山站为地铁12号线单线站,对于市区内及东西部的通勤比较方便。
轨:附近三地铁——地铁12号线花果山站(约700米);地铁2号线水湾站、海上世界站;地铁15号线四海站(建设中)。
教育配套 -7大学府:新世界临海揽山幼儿园、 育才一小(小学)、育才二中(初中)、深圳市贝赛思国际学校、深圳蛇口国际学校、太子湾国际学校、韩国国际学校、深美国际学校等。
商业:近【海上世界】汇港综合体、【花园城购物中心】,【K11亚洲旗舰店】(建设中)
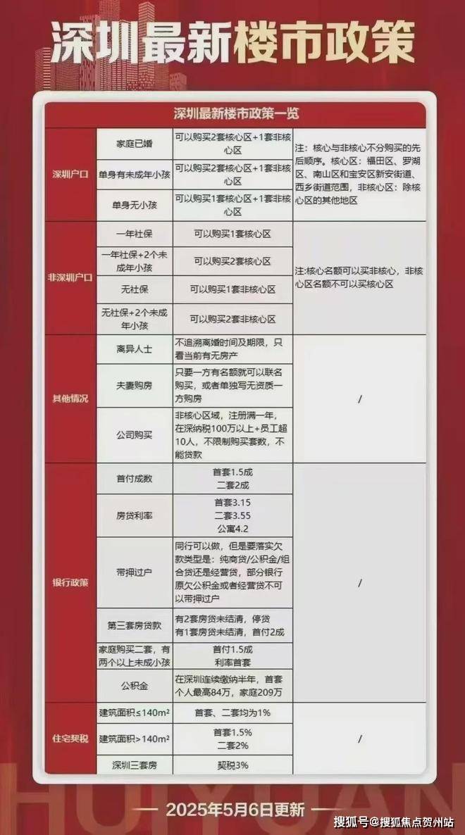
最新税费/公积金/限购限贷/学位
文章结构:
01. 新政常见问题解答
02. 新契税政策解读
03. 新增值税政策解读
04. 最新公积金拟调解读
05. 最新利率、购房政策解答
06. 2024年房学位申请要求
01.新政问题解答
先对这两天契税增值税的常见问题作解答:
1、增值税满二免征是从什么时间计算?
答:以网签合同时间为准。
2、最近刚交过契增税的能退吗?
答:已经交了一般都退不了了。
3、上月买的新房还没网签,能享受这个优惠嘛?
答:只要还没交税的都可以。
4、140平是按套内还是建面算?
答:建面。
5、公寓3%也变1%吗?
答:这次没有提过公寓,大概率是不含公寓的。
6、契税什么时候申报缴纳?
答:新房一般在办证前申报,二手房一般在过户前。所以说只要没有过户登记,都可以按新政执行。
7、契税、增值税的新政策什么时候实施?
答:12月1日起实施
新政前:首套90平以内契税1%、90平以上1.5%,二套统一3%。
新政后:不到140平契税统一1%;超过140平首套1.5%,二套2%。
新政后最受益的人群:
首先是二套的改善型客群,尤其是140平以下的。
以总价500万的房子为例,之前只要是二套就要承担3个点契税,现在降为1个点,立省10万元。
其次是二套140平以上的,从3%变为2%;再是首套90-140平的,从1.5%变为1%。
前后减免幅度在0.5%-1%,差距在小几万到十几万不等,优惠力度也可以了,确确实实省了一笔钱。
最新房贷利率、购房政策解答
1、深户家庭已有两套非核心区域的房产,第三套还能购买核心区的房产吗?
答:可以的,深户家庭可买3套(2+1非核心),不看顺序(公积金中心回复)。
2、深户家庭没有小孩可以买几套?
答:深户家庭可买3套(2+1非核心)。
3、深户未婚 (离异、丧偶)带一未成年,可以购买2+1非核心吗?
答:这种情况只能买2套。
4、有两个及以上未成年的家庭,二套房按首套贷款,那契税也是按首套算吗?
答:不是,契税按第二套算。
5、外地有房,深圳再买算不算首套?
答:以深圳的为准,房产套数只看深圳,贷款看全国。
6、买了人才房的,还能继续买吗?
答:不能,必须先退掉人才房。
7、通过直系亲属转让取得新证,也能直接出售吗?
答:可以的,不过需要交税费。
8、港澳台及外籍人士可以买几套?
答:只能买一套。
新房学位申请要求
福田、南山需要入学当年的8月31日之前入伙;
罗湖需要入学当年的4月30日前入伙;
坪山需要在入学当年的申请学位前入伙;
盐田购房时间需要在入学当年的4月1日前;
2025年宝安、龙华申请学位,必须在2024年8月31日前登记居住信息。
声明:本文由入驻焦点开放平台的作者撰写,除焦点官方账号外,观点仅代表作者本人,不代表焦点立场。
