华侨城九樾广场→华侨城九樾广场售楼中心电话→楼盘百科详情→首页网站→华侨城九樾广场售楼处电话→营销中心电话→24小时热线电话→售楼处@定位
扫描到手机,新闻随时看
扫一扫,用手机看文章
更加方便分享给朋友
…华侨城九樾广场……华侨城九樾广场……
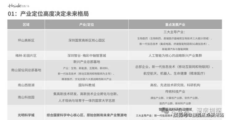
九樾广场综合体项目,位于深圳市光明区科学公园站北侧,是华侨城集团下属的光明集团精心打造的一项大型综合项目。该项目总建筑面积逾26万平方米,涵盖了商业、办公、酒店、人才住房、书城及公交首末站等公共配套设施,计划打造为超26万平的大型TOD商务综合体项目。
项目不仅与深圳地铁6号线无缝接驳,还坐拥学府公园、科学公园、书城及光明体育中心(规划中)四大休闲活动场所,更有万豪国际五星级酒店进驻,是华侨城在光明中心区的首例大型综合项目,被誉为“未来光明中心的标杆”。
一、项目战略定位(P5-9)
核心主张:'FUTURE CITY CENTER OF SHENZHEN'未来城市中心概念
区位价值:占据前海-蛇口-南山黄金三角区,整合5大商务区资源(P6图示)
差异化亮点:147米超高层地标+智慧物联系统+垂直绿化生态
二、目标客群分析(P16-22)
客群类型
占比
核心需求
跨国企业区域总部35%
品牌展示、政策优惠
科技独角兽企业45%
灵活空间、配套服务
专业服务机构20%
商务社交、交通便利
三、空间规划亮点(P40-53)
立体商务生态:
L1-3层为「活力大堂」商业配套,L15-17设空中会议中心
智慧办公系统:
部署IBMS智能楼宇管理系统,实现人脸识别无感通行
绿色设计:
获得LEED-CS金级预认证,垂直绿化率达27%
四、招商策略体系(P88-102)
价格策略:
采用梯度定价法(低区¥6.8-8.2万/㎡,高区¥9.5万+/㎡)
渠道组合:
联合戴德梁行等4家国际代理行+政府招商平台定向推介
激励政策:
首年租金15%返还+税收'三免三减半'特殊政策
五、推广执行计划(P114-126)
数字营销:
开发VR虚拟样板间系统,植入微信生态圈精准投放
事件营销:
举办全球商务创新峰会,联合华为展示智慧办公场景
跨界合作:
与Tesla合作打造商务区超级充电站标杆案例
核心数据指标:项目总建面18.7万㎡,标准层面积2100-2600㎡,停车位配比1:1.2,目标出租率首年75%+(P52)?

声明:本文由入驻焦点开放平台的作者撰写,除焦点官方账号外,观点仅代表作者本人,不代表焦点立场。
