独家首发!绿城深圳新房户型图曝光沙井绿城欢迎您-楼盘详情-最新价格-户型图-容积率
扫描到手机,新闻随时看
扫一扫,用手机看文章
更加方便分享给朋友
沙井绿城售楼处Vip Tel:400-031-6012售楼处【售楼处已认证☎☎】⭐
沙井绿城营销中心24小时电话:400-031-6012【营销中心☎☎已认证】⭐
沙井绿城营销中心24小时电话:400-031-6012【售楼中心☎☎已认证】⭐
沙井绿城售楼中心24小时电话:400-031-6012【售楼处限时特价】⭐
沙井绿城 售楼中心24小时电话:400-031-6012【营销中心☎☎已认证】⭐
沙井绿城营销中心24小时电话:400-031-6012【售楼处☎☎已认证】⭐
⭐◆ 开发商营销中心诚挚邀请,为您安全和隐私保驾护航,一键预约,尊享内部折扣!匠心独运的精品项目,恭候您的品鉴与选择。⭐ 过来参观样板房烦请记得提前来电预约!安排楼盘现场销售全程接待并讲解,给您更贴心的看房体验!

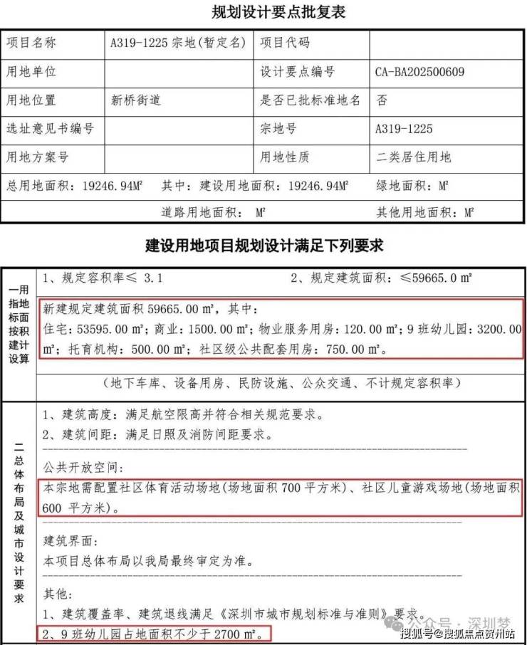
宝安区新桥街道A319-1225宗地,土地面积19246.94㎡,建筑面积59665㎡,规定最大容积率3.1,土地用途为“二类居住用地”,起始价为109000万元,最终被绿城华南投资发展有限公司以12.15亿元成交价拿下,成交楼面价约20364元/㎡。

自由报价阶段,有4家企业参与竞拍出价,选手号码牌分别是10、25、68、99。土拍刚开始,25号率先叫价10.95亿元,500万元的加幅。3分钟后10号叫价11亿元,又过了2分钟68号叫价11.05亿元,随后这3家企业竞相报价,竞拍半个小时后99号还是按兵不动,到第29轮,最终地块成功出让,被10号以12.15亿元竞得。

根据出让条件显示,本公告出让宗地住宅53595平方米、商业1500平方米允许分割转让;9班幼儿园3200平方米、托育机构500平方米、社区级公共配套用房750平方米产权归政府,由竞得人建成后无偿移交,幼儿园应独立占地,需在办理商品房预售许可前进行分宗。
根据出让公告,本宗地需配置社区体育活动场地(场地面积700㎡)、社区儿童游戏场地(场地面积600㎡),9班幼儿园占地面积不少于2700㎡。
本公告出让宗地须自《出让合同》签订之日起1年内开工,4年内竣工。
延续今年深圳土拍的“三无”要求,出让条件较为宽松:没有商品房限价要求、无配建、户型不受“70/90政策”限制。
地块位于沙井片区,从交通出行来看,它与沙井地铁站距离非常近,与地块一路之隔,便是百佳华佳漾汇商业;教育方面,依据目前的区域划分,该宗地处于深圳外国语宝安学校学区范围内(具体入学政策以实际为准),较近的有万丰小学。其他配套有新桥中心公园、新桥市民广场,稍远点的还有大钟山公园。
周边暂无新房在售,二手房有鸿荣源禧园,麒麟名都等小区。地块周边商业、交通、教育、人文配套资源都比较完善。
本宗地块也是一宗“调规地”,4月16日[沙井中心地区北片]法定图则05-04-01、05-03地块规划调整,将05-04-01地块拆分为两个地块,并与05-03地块重新整合,形成新的05-04-01和05-03地块,规划调整后05-03地块用地性质调整为二类居住用地。

接下来深圳还有2宗居住用地将要拍卖。
8月8日,龙华A815-0037地块,起拍价约15.5亿元,起拍楼面价约30429元/㎡;
8月15日,宝安A002-0108地块,起拍价约64.09亿元,起拍楼面价约44200元/㎡。
8月15日要出让的宝安【A002-0108】地块,也是调整控规后重新挂牌的回炉地,此前4月份挂牌宗地号【A002-0060】,后中止出让,经调整控规后再次挂牌。
5月24日,深圳市规划与自然资源局宝安管理局发布最新公告,拟对[宝安中心区]法定图则规划控制单元DY-01、DY-02进行规划调整,DY-01内部划分为DY01-01和DY01-02两个地块,其中撤拍的南街坊地块,规定容积率由原先5.7,整体大幅下调至3.7,住宅部分更低至3.4。


沙井绿城售楼处Vip Tel:400-031-6012售楼处【售楼处已认证☎☎】⭐
沙井绿城营销中心24小时电话:400-031-6012【营销中心☎☎已认证】⭐
沙井绿城营销中心24小时电话:400-031-6012【售楼中心☎☎已认证】⭐
沙井绿城售楼中心24小时电话:400-031-6012【售楼处限时特价】⭐
沙井绿城 售楼中心24小时电话:400-031-6012【营销中心☎☎已认证】⭐
沙井绿城营销中心24小时电话:400-031-6012【售楼处☎☎已认证】⭐
⭐◆ 开发商营销中心诚挚邀请,为您安全和隐私保驾护航,一键预约,尊享内部折扣!匠心独运的精品项目,恭候您的品鉴与选择。⭐ 过来参观样板房烦请记得提前来电预约!安排楼盘现场销售全程接待并讲解,给您更贴心的看房体验!
声明:本文由入驻焦点开放平台的作者撰写,除焦点官方账号外,观点仅代表作者本人,不代表焦点立场。
